2025-11-19

2025年11月18日,国家食品安全风险评估中心发布通知,根据《中华人民共和国食品安全法》和《新食品原料安全性审查管理办法》的相关规定,牡丹籽油、显齿蛇葡萄叶多酚、青钱柳叶多酚、发酵法L-茶氨酸、动物双歧杆菌乳亚种XLTG11、紧密镰刀菌蛋白、蛋白核小球藻、植物甾醇等8种新食品原料已通过专家评审委员会技术审查,并公开向社会征求意见,意见反馈截止时间为2025年12月18日。
— —以下为公告内容解读资料
(一)牡丹籽油

1.解读资料。牡丹籽油是以芍药科芍药属植物杨山牡丹(Paeoniaostii T. Hong & J. X. Zhang,又称凤丹、丹凤牡丹)和紫斑牡丹(Paeonia rockii (S. G. Haw & Lauener) T. Hong &J. J. Li)的种籽为原料,经压榨、脱色、脱臭等工艺制成。牡丹在我国河南、山东等地区均有广泛种植。牡丹籽油富含不饱和脂肪酸,主要包括:油酸、亚油酸和亚麻酸等,且含有少量的植物甾醇、角鲨烯和不皂化物等成分。我国已于2011年批准牡丹籽油为新食品原料。根据《中国植物志》等最新数据论证,现将原公告中的基源植物丹凤牡丹(Paeonia ostii T. Honget J. X. Zhang)和紫斑牡丹(Paeonia rockii)修改为杨山牡丹(Paeonia ostii T. Hong & J. X. Zhang,又称凤丹、丹凤牡丹)和紫斑牡丹(Paeonia rockii (S. G. Haw&Lauener) T. Hong & J. J. Li),并根据实际安全食用调查数据,取消原公告中食用量≤10 克/天的要求。从风险预防原则考虑,本产品使用范围不包括婴幼儿食品。该原料的食品安全指标按照我国现行食品安全国家标准中植物油脂的规定执行。
(二)显齿蛇葡萄叶多酚



1.解读材料。显齿蛇葡萄叶多酚是以葡萄科蛇葡萄属植物显齿蛇葡萄(Nekemias grossedentata (Hand.-Mazz.)J.Wen&Z.L.Nie,曾用名Ampelopsis grossedentata)的叶为原料,经乙醇提取、脱色、浓缩、过滤、干燥等工艺制成。我国已于2013年批准显齿蛇葡萄叶(原拉丁名称为Ampelopsis grossedentata,根据《中国植物志》现已修订为Nekemias grossedentata(Hand.-Mazz.)J.Wen& Z.L.Nie)为新食品原料,食用方式为冲泡。本申报产品显齿蛇葡萄叶多酚主要成分为二氢杨梅素等多酚类物质(含量≥85%),且含有少量的蛋白质和脂肪等,其推荐食用量≤470 毫克/天(以总多酚含量85g/100g 计,超过该含量的按照实际含量折算)。当摄入添加含其他多酚类物质的原料时,应该注意每日摄入总量。鉴于显齿蛇葡萄叶多酚在婴幼儿、孕妇和哺乳期妇女人群中的食用安全性资料不足,从风险预防原则考虑,上述人群不宜食用。该原料的食品安全指标按照公告规定执行。
(三)青钱柳叶多酚





1.解读材料。青钱柳叶多酚是以胡桃科青钱柳属植物青钱柳(Cyclocarya paliurus (Batalin) Iljinsk.)的叶为原料,经热水浸提、过滤、浓缩、干燥等工艺制成。我国已于2013年青钱柳叶(原拉丁名称为Cyclocarya paliurus,根据《中国植物志》现已修订为Cyclocarya paliurus (Batalin) Iljinsk.)为新食品原料,食用方式为冲泡。本申报产品青钱柳叶多酚含有槲皮素等多酚类化合物,其推荐食用量≤3 克/天(以总多酚含量 18g/100g 计,超过该含量的按照实际含量折算)。当摄30入添加含其他多酚类物质的原料时,应该注意每日摄入总量。鉴于青钱柳叶多酚在婴幼儿、孕妇和哺乳期妇女人群中的食用安全性资料不足,从风险预防原则考虑,上述人群不宜食用。该原料的食品安全指标按照公告规定执行。
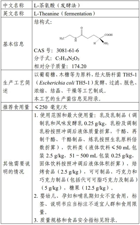
(四)L-茶氨酸(发酵法)




1.解读材料。L-茶氨酸是一种天然存在于茶叶等食品中的氨基酸。本申报产品是以葡萄糖、木糖等为原料,经大肠杆菌TH5-1(Escherichia coli TH5-1)发酵、过滤、脱色、浓缩、结晶、干燥等工艺制成。本申报产品为含量≥98.5%的L-茶氨酸,推荐食用量为≤250 毫克/天。我国已于2014 年批准提取法制得的茶氨酸为新食品原料。鉴于L-茶氨酸(发酵法)在婴幼儿、孕妇和哺乳期妇女人群中的食用安全性资料不足,从风险预防原则考虑,上述人群不宜食用。该原料的食品安全指标按照公告规定执行。L-茶氨酸在美国被作为“一般认为安全的物质(GRAS)”管理;加拿大将其批准为天然健康产品原料。
(五)动物双歧杆菌乳亚种XLTG11

1.解读材料。花生膜动物双歧杆菌乳亚种XLTG11(Bifidobacteriumanimalissubsp.lactis XLTG11)属双歧杆菌属动物双歧杆菌乳亚种,本产品从健康儿童肠道中分离获得。本次批准列入《可用于婴幼儿食品的菌种名单》,作为可用于婴幼儿食品的菌种用于食品中直接食用。该原料的食品安全指标按照公告规定执31行。动物双歧杆菌乳亚种已被列入我国《可用于食品的菌种名单》和欧洲食品安全局资格认定(QPS)名单的推荐微生物列表。
(六)紧密镰刀菌蛋白





1.解读材料。紧密镰刀菌蛋白是以紧密镰刀菌(Fusariumcompactum)MM-135 菌株为生产菌,经发酵、脱核酸、灭活、过滤等工艺步骤制成,其主要营养成分为蛋白质(≥50.0 g/100g,以干基计)和膳食纤维等。紧密镰刀菌属丛赤壳科镰刀菌属真菌。鉴于紧密镰刀菌蛋白在婴幼儿、孕妇和哺乳期妇女人群中的食用安全性资料不足,从风险预防原则考虑,上述人群不宜食用,且食用真菌过敏者也不宜食用。该原料的食品安全指标按照公告规定执行。
(七)蛋白核小球藻

1.解读材料。蛋白核小球藻是以小球藻科小球藻属蛋白核小球藻(Auxenochlorella pyrenoidosa,曾用名Chlorella pyrenoidosa)为藻种,或经物理诱变筛选得到黄色蛋白核小球藻,经培养、离心、洗涤、分离、干燥等工艺制成,其主要营养成分为碳水化合物、蛋白质、脂肪等。我国已于2012 年批准蛋白核小球藻为新食品原料,其性状为深绿至黑绿色粉末,蛋白质≥58 g/100 g,水分≤5 g/100 g,灰分≤5 g/100 g。在本次申报产品基础上,综合考虑行业实际调研情况和发展需求,以及藻种分类学变化和新数据论证,现更新蛋白核小球藻的拉32丁名称、种属、生产工艺和质量要求,并重新公告。从风险预防原则考虑,本产品使用范围不包括婴幼儿食品。该原料的食品安全指标按照我国现行食品安全国家标准中藻类及其制品的规定执行。欧盟和日本允许蛋白核小球藻作为食品原料。
(八)植物甾醇


1.解读材料。植物甾醇是植物中存在的一类天然化合物,主要存在于植物油、坚果、谷物等食品中。本产品是以大豆油等植物油馏分或者塔罗油为原料,经皂化、萃取、结晶等工艺,或以大豆油等植物油馏分为原料,经酯化、蒸馏、结晶等工艺制成,其主要的甾醇类成分为β-谷甾醇、菜油甾醇和豆甾醇。我国已于 2010 年批准植物甾醇为新食品原料,是以大豆油等植物油馏分或者塔罗油为原料,通过皂化、萃取、结晶等工艺生产制得的白色粉末或颗粒,β-谷甾醇≥30.0%,菜油甾醇≥15.0%,豆甾醇≥12.0%。本次申报产品增加新的生产工艺和性状,同时综合考虑行业实际调研情况和发展需求,基于新数据论证,调整塔罗油来源的植物甾醇的组成比例,并重新公告。从风险预防原则考虑,本产品使用范围不包括婴幼儿食品。该原料的食品安全指标按照公告规定执行。对本次公告中涉及塔罗油来源的植物甾醇的组成比例调整的,设置 2 年的过渡期。植物甾醇在美国被作为“一般认为安全的物33质(GRAS)”管理;欧盟、澳大利亚和新西兰批准其为新食品原料。