2025-12-31

2025年,我国新食品原料领域迎来“合规升级与创新提速”双轮驱动的发展新阶段。国家卫健委顺势优化新食品原料管理体系,通过规范审评流程、强化科学评估、细化申报指引等系列举措,为创新原料的合规转化搭建高效通道,推动全行业创新活力持续释放。在此背景下,新食品原料从受理到审批的全链条工作呈现出受理量激增、获批效率提升、创新方向聚焦的良好格局,为食品行业高质量发展注入强劲动力。
截至2025年底,国家卫健委在新食品原料管理领域的核心工作成果显著:全年共受理新食品原料申请53个,较往年保持稳定增长态势,反映出企业对新食品原料研发与产业化的热情持续高涨;以“三新食品”整合公告形式,先后发布4则获批公告,分别为《关于甜叶菊多酚等20种“三新食品”的公告》(2025年第1号)、《关于樱花多酚等11种“三新食品”的公告》(2025年第3号)、《关于D-阿洛酮糖等20种“三新食品”的公告》(2025年第4号)及《关于威尼斯镰刀菌蛋白等14种“三新食品”的公告》(2025年第7号);其中批准新食品原料15个,公开征求意见23个,终止审查13个。
2025年新食品原料领域呈现三大核心特征:一是健康功能性原料成主流,D-阿洛酮糖(低热量代糖)、樱花多酚(天然功能性成分)等获批品种契合市场需求;二是审批机制优化,13个原料终止审查,盘活审评资源;三是审评标准国际化,樱花多酚等原料参考国际评估结论,助力国际化应用。
值得关注的是,2025年审批呈现“审慎与高效并重”特点:麦角硫因等热门原料因安全性评估需求被延期审查,凸显科学审评原则;黑麦花粉等获批原料修订质量规格并重新公告,体现动态管理能力。
北京中健天行医药(ZJTX PHARMA)依托专业积淀,盘点2025年新食品原料受理审批全貌,解读热门原料产业化前景、申报要点及合规风险,为企业研发申报提供精准指引,助力创新成果转化。
01.受理情况
2025年,国家卫健委新食品原料受理量创下历史新高,呈现爆发式增长态势,全年共受理53个新食品原料申请,较2024年的30个大幅增长,且超过近五年内任一年申报总量,彰显行业创新热情与投入力度。
从进程分布来看,2个已出具审查意见,44个发布延期通知书,1个不予行政许可,另有2个成功获批。来源结构上,国内原料申请43例、进口原料申请10例,国内创新力量成为绝对主导。
受理原料聚焦健康功能性与技术创新性,涵盖合成生物学产物、口服美容相关成分等热门方向,如抗衰领域的麦角硫因、低热量的D-阿洛酮糖等,既体现对原料功效价值的深度挖掘,也反映食品领域创新探索的多元路径。这一增长态势得益于审批政策优化、合成生物学等技术突破,以及“健康中国2030”战略下的市场需求释放。


02.征求意见情况
2025年,国家食品风险评估中心共发布5则征求意见,分别为《橄榄果多酚等2种新食品原料公开征求意见》、《叶黄素酯等4种新食品原料公开征求意见》、《亚麻荠籽油等2种新食品原料公开征求意见》、《栀子油等7种新食品原料公开征求意见》、《牡丹籽油等8种新食品原料公开征求意见》,涉及新食品原料23种。

03.终止审查情况
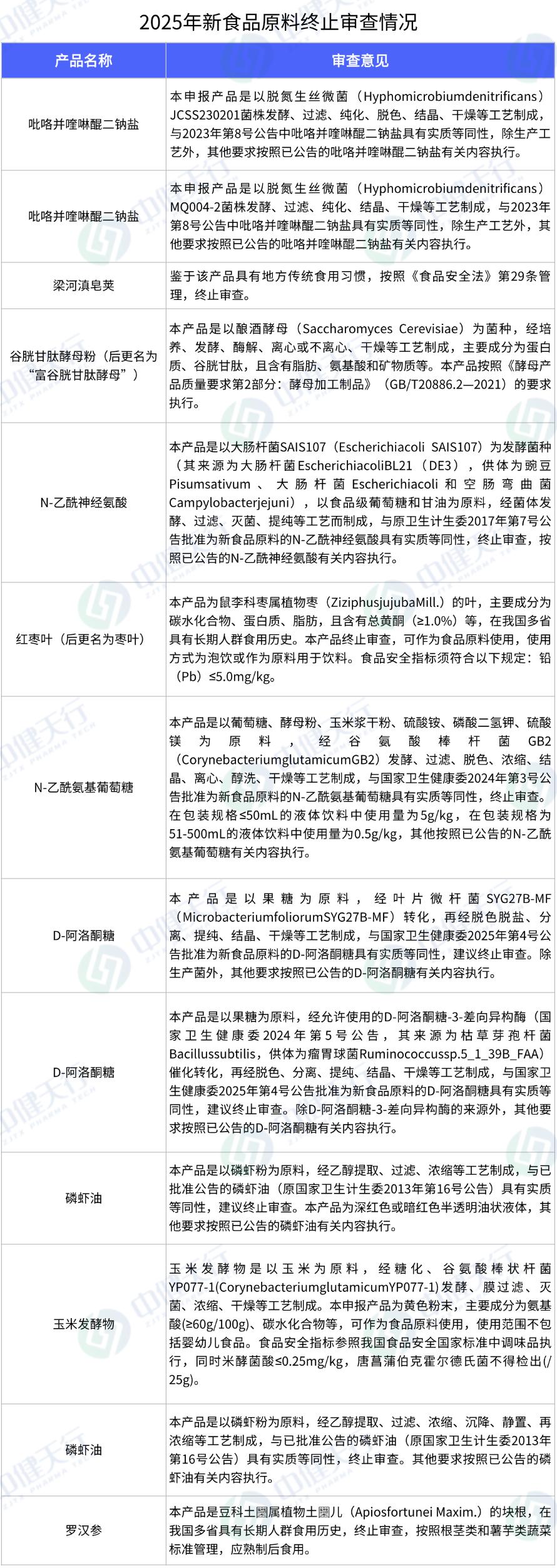
2025年共有13个新食品原料终止审查,涵盖两种不同来源的吡咯并喹啉醌二钠盐,以及梁河滇皂荚、谷胱甘肽酵母粉(后更名为 “富谷胱甘肽酵母”)、N-乙酰神经氨酸、红枣叶(后更名为“枣叶”)、N-乙酰氨基葡萄糖、D-阿洛酮糖、磷虾油、玉米发酵物、罗汉参。截至目前,我国新食品原料终止审查品种累计已达95个。(点击查看完整终止审查目录)

04.获批情况
截至2025年底,国家卫生健康委员会在新食品原料审批工作中成效显著,全年共批准新食品原料15种,数量创下近五年新高,充分彰显我国食品行业原料创新的强劲活力,以及监管部门高效的审批服务效能。

结合2025年新食品原料获批数据,从原料类别视角分析,呈现出明显的审批周期差异:
植物/植物提取物类:审批周期普遍偏短,大多集中在1-2年(如樱花多酚、柠檬香桃叶仅9个月,甜叶菊多酚16个月),这类原料因成分相对明确、安全性数据积累较充分,审批流程推进更高效。
特殊工艺类:此次获批的D-阿洛酮糖(酶转化法+微生物发酵法生产),以10个月的周期完成审批,不仅体现了合成生物类原料的审批效率,更标志着我国新食品领域正式开启“合成生物原料应用元年”——这意味着合成生物工艺的食品原料,已通过合规审批路径进入市场,为后续同类技术的原料申报提供了明确参照。

2025年,我国新食品原料审批工作以“规范高效、审慎科学”为核心,呈现出行业创新活力迸发、审批体系持续优化的良好态势。
从企业创新成果转化全链条来看,新食品原料合规准入是衔接前期研发投入与市场落地的关键环节,鉴于原料种类复杂、合规审查对特性、工艺、质量标准及安全性数据要求严苛,企业更需前置强化申报阶段的精细化筹备,将合规思维融入全流程,避免因申报材料不充分、评价方案不完善等细节问题导致前期大额投入功亏一篑,确保创新成果顺利通过合规审查实现落地转化。
北京中健天行医药(ZJTX PHARMA)将持续紧盯新食品原料政策与审评进展,为行业伙伴搭建信息桥梁、提供专业支持,助力精准把握市场风口,凝聚创新合力推动我国食品行业升级发展。
